2020-09-21


华东理工大学原名华东化工学院,办学历史可追溯到100多年前。新中国第一所以化工特色闻名的高等学府。
1956年被定为全国首批招收研究生的学校之一,1960年起被中共中央确定为教育部直属的全国重点大学,1993年经国家教委批准,更名为华东理工大学,1996年进入国家“211工程”重点建设行列,1997年上海市参与共建共管,2000年经教育部批准建立研究生院,2008年获准建设“985优势学科创新平台”,是国家首批实施自主招生改革的22所高校之一;是“卓越工程师教育培养计划”“111计划”入选高校之一;是首批六所设有国家技术转移中心的创新性、综合类研究型大学之一;是国家“双一流”建设高校之一。

华东理工大学商学院集经济学科与管理学科为一体,致力于两者的融合和发展。目前设有管理科学与工程系、工商管理系、经济学系、会计学系、金融学系等5个系。
学院目前有上海高校人文社会科学重点研究基地:能源经济与环境管理研究中心;经济发展研究所、数据科学与商务智能研究所、运营与供应链管理研究中心、金融物理研究中心和中国企业国际化研究团队等校级研究机构和研究团队;公司财务研究所、营销科学研究所、欧洲研究所、人力资源管理研究中心、会计信息化与财务决策研究中心、商务英语教学与研究中心等院内研究机构;依托学校和行业,成立了中国石油化工集团公司暨华东理工大学能源与化工经济管理研究中心。学院设有专业学位教育中心,举办MBA、EMBA、会计硕士(MPAcc)、金融硕士(MF)、工程管理(MEM)和工程硕士(项目管理领域和物流工程领域)等教育项目;设有高级管理培训中心(EDP),提供高级课程培训;与澳大利亚堪培拉大学合作,举办中澳合作MBA教育项目;与多所国外大学建立联系,开办学生互换和双学位教育项目。

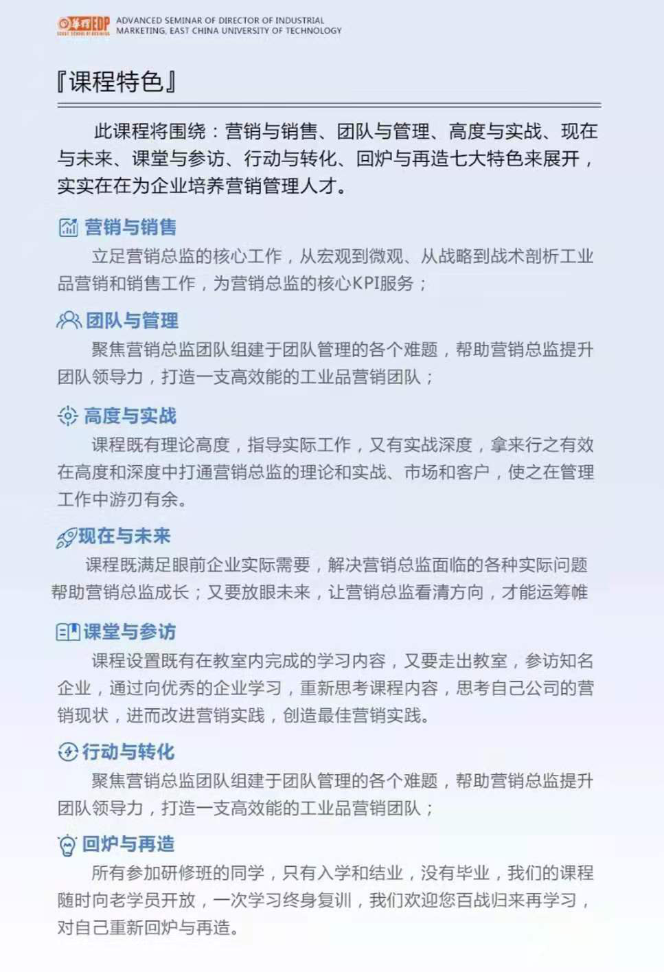
工业品营销总监高级研修班






中国企业经营管理课程的研发者、创新者;
中国企业教育培训产业的开拓者、领航者!
让我们一同携起手来“融聚智慧,再创新高”…
我们非常愿意在第一时间为您解答与本方案或关于本单位服务相关的问题!
联系我们:
上海地址:上海市梅陇路 130号华东理工大学商学院大楼103室
联系电话:021-64253459
南通地址:南通市崇川路 58 号南通产业研究院1号楼 1106室
联系电话: 13901485060 周老师
看新闻、读报告、找项目、约专家,尽在新材料在线APP
可在各大应用平台搜索 “新材料在线”